首页
>>
综合信息
>>
行政执法
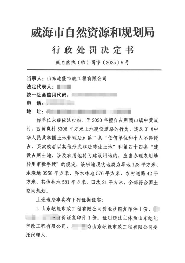
山东屹能市政工程有限公司行政处罚决定书
发布日期:2025-06-27 10:17
访问次数:
信息来源:威海市自然资源和规划局
字号
:[
大
中
小
]
打印本页
关闭窗口